0755-28501546
首页
产品中心
机器视觉与图像
CCD智能检测方案
AI智能显微镜
刀具测量仪
金相制样设备
4K超高清显微镜
双目显微镜
金相显微镜
工业镜头
工业相机
附件
客户案例
新闻资讯
公司新闻
行业新闻
服务支持
常见问题
视频中心
资料下载
关于我们
公司简介
发展历程
资质证书
工厂图片
联系我们
在线询价
人工服务
产品中心
机器视觉与图像
CCD智能检测方案
AI智能显微镜
刀具测量仪
金相制样设备
4K超高清显微镜
双目显微镜
金相显微镜
工业镜头
工业相机
附件
联系我们
侯小姐
0755-28501546
186-7666-8693
深圳市龙华区龙华街道富康社区东环一路天汇大厦5层536房
当前位置:
首页
>
产品中心
>
机器视觉与图像
产品中心
<
>
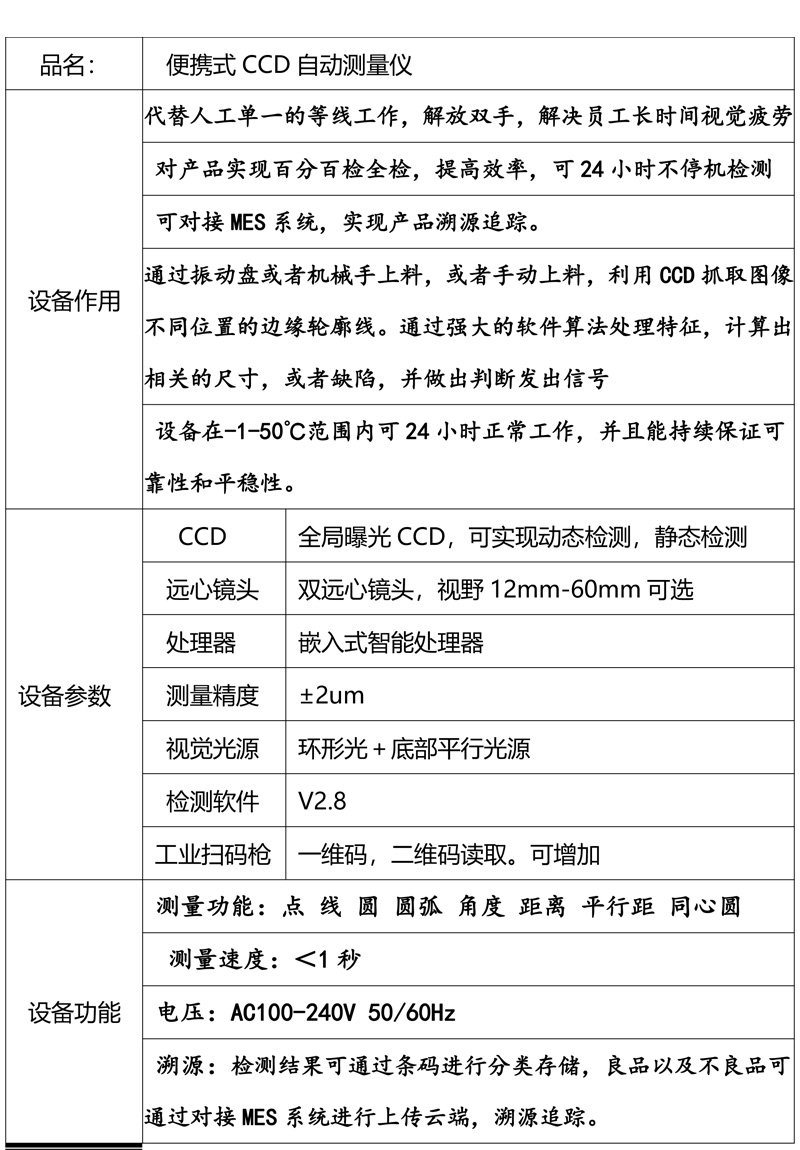
光学智能尺寸测量仪
产品描述
产品参数
行业应用
在线询价
请提交您的基本信息,我们将会尽快与您联系!
标题:
公司名字:
*
联系人:
电话:
*
邮箱:
需求内容:
相关产品
超高清三维立体3D显
AF自动聚焦大视野显
AI智能比较显微镜,
全自动视觉定位分选机
智能CCD外观检测机
光学智能尺寸测量仪
APO物镜高倍显微镜
2000倍光纤检测仪
机器视觉智能检测系统
一汽大众
安特电源
比亚迪
康佳
安姆特检测
上下镜头CCD自动检
双镜头CCD外观缺陷
连接器CCD双镜头检
刀具测量仪
倒置式金相镀层测量仪
镀层金相测量显微镜
QQ咨询
TOP
www.szliandz.com